揭阳榕城疫情风险地区-揭阳榕城区包括哪些范围
广东省揭阳市疫情严重吗
〖壹〗 、严重。截至2022年9月6日,根据广州揭阳市疫情防控局显示 ,疫情严重,高风险地区有4个,中风险地区有2个 。应揭阳市防疫要求 ,揭阳高风险地区,居家隔离,医护人员上门核酸。违者将被判处2年有期徒刑病被没收全部个人财产。

〖贰〗、通过查询相关资料显示 ,广东揭阳市疫情严重 。截止2022年10月12日14时,揭阳共有低风险地区1处,中风险地区1处,高风险地区1处 ,累计确诊11例,所以是严重的。

〖叁〗、通过查询相关资料显示,广东揭阳疫情不严重。因为揭阳市新冠肺炎疫情情况截至2022年9月23日0-24时 ,全市无新增本土阳性感染者,现确诊病例为0,所以广东揭阳疫情不严重 。揭阳市一般指揭阳。揭阳 ,别称“岭南水城”,广东省辖地级市,汕潮揭都市圈城市之一 ,地处粤港澳大湾区与海西经济区的地理轴线中心。

〖肆〗 、新增确诊病例分布:河源市1例、茂名市2例为首次报告,深圳市14例、广州市12例 、中山市6例、东莞市5例、珠海市2例、湛江市2例 、揭阳市2例、阳江市2例、汕头市1例 、惠州市1例、肇庆市1例、梅州市1例 、清远市1例。
〖伍〗、揭阳市普宁北有疫情吗 —— 有 。2022年11月11日0时—12时,揭阳普宁市有两处是高风险地区 ,所以揭阳市普宁有疫情。普宁,广东省辖县级市,由揭阳市代管,位于广东省东部偏南。揭阳的疫情在一月四号预计严不严重?低风险要三天两检吗 ,需要隔离吗? —— 低风险地区回揭人员暂不用隔离 。
〖陆〗、揭阳市普宁市。低风险地区:广东省内除上述中风险地区外的其他区域,包括广州市荔湾区等 、深圳市罗湖区等、珠海市全域、汕头市全域等(具体区县可借鉴官方完整名单)。需注意,当前搜索资料未涉及2025年广东省新冠肺炎疫情重点地区信息 ,若需最新动态,建议通过广东省卫生健康委员会官方网站等权威渠道查询 。

广东揭阳算不算疫情风险区?
广东揭阳不算疫情风险区。截至2022年4月9日,揭阳均为低风险地区。揭阳居民出行暂不需要核酸报告 ,凭粤康码绿码出行 。疫情高中低风险地区划分标准是依据一个街道或社区在14天之内有没有新冠病例 、有多少的确诊病例,进行划分高中低风险等级,且具体划分标准还要按照新冠疫情的变化实行适当的调整。
揭阳市现在是无风险。通过查询相关公开资料:截至2022年12月30日 ,揭阳市没有疫情高风险区和低风险区,属于无风险区 。
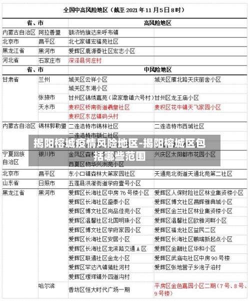
020年3月广东省新冠肺炎疫情风险等级重点地区名单如下:中风险地区:广州市越秀区;深圳市福田区;佛山市禅城区、南海区、顺德区、三水区;惠州市惠城区 、惠阳区、惠东县、博罗县 、大亚湾区;中山市主城区片区;肇庆市端州区;揭阳市普宁市。
四川地区现在没有本土疫情,属于低风险区 ,从四川绵阳是可以到广东揭阳的,不过近期广东广州、佛山,深圳出现了本土疫情,广东疫情防控升级 ,很有可能去了广东,想回老家,就有点麻烦。
现在还能去揭阳吗
〖壹〗、去揭阳博物馆是否需要预约 ,取决于当前的管理规定和参观时段。以下是具体说明和相关信息:常规情况:揭阳博物馆通常对公众免费开放,无需提前预约,游客可直接携带有效身份证件(如身份证)到现场登记入馆 。开放时间一般为周二至周日(9:00-17:00 ,16:30停止入场),周一闭馆(法定节假日除外)。
〖贰〗 、可以的,不过为了控制疫情 ,当地有以下规定。近14天内到达过发生疫情的地市,或近21天内有境外旅居史(解除隔离未满7天),请您来(返)揭后第一时间向所在单位、物业、居住酒店或目的地社区居委(村)进行报备 ,并做好个人防护及健康监测 。
〖叁〗 、现在去揭阳学宫可以拜孔子。以下为你详细介绍相关情况:活动中的拜孔子环节 揭阳学宫会举办“开笔礼 ”活动,在这一具有传统文化意义的活动里,学童们会穿过大成门,前往大成殿拜谒孔子圣像。大成殿是揭阳学宫的核心建筑之一 ,是供奉孔子圣像、举行祭祀等重要仪式的地方 。
〖肆〗、去揭阳博物馆个人无需预约,团体参观则需要提前一天电话预约。关于去揭阳博物馆是否需要预约的问题,以下是详细解个人参观:对于个人游客而言 ,前往揭阳市博物馆参观无需预约,可以直接前往。团体参观:如果是团体游客(如学校 、旅行社等),则需要提前一天进行电话预约 。预约电话为0663-8622792。
〖伍〗、可以。根据揭阳站规定显示 ,私家车有去揭阳站乘高铁是可以直接进站 。广梅汕铁路揭阳站,坐落于揭阳市榕城区站前大道北端,背靠旅游胜地黄岐山 ,南临榕江北河,隶属中国铁路广州局集团有限公司惠州车务段管辖。
广东揭阳市疫情严重吗
通过查询相关资料显示,广东揭阳疫情不严重。因为揭阳市新冠肺炎疫情情况截至2022年9月23日0-24时 ,全市无新增本土阳性感染者,现确诊病例为0,所以广东揭阳疫情不严重。揭阳市一般指揭阳 。揭阳,别称“岭南水城” ,广东省辖地级市,汕潮揭都市圈城市之一,地处粤港澳大湾区与海西经济区的地理轴线中心。
通过查询相关资料显示 ,广东揭阳市疫情严重。截止2022年10月12日14时,揭阳共有低风险地区1处,中风险地区1处 ,高风险地区1处,累计确诊11例,所以是严重的 。
严重。截至2022年9月6日 ,根据广州揭阳市疫情防控局显示,疫情严重,高风险地区有4个 ,中风险地区有2个。应揭阳市防疫要求,揭阳高风险地区,居家隔离,医护人员上门核酸 。违者将被判处2年有期徒刑病被没收全部个人财产。
广东11个地级市“清零 ”!仍要警惕这个风险
截至3月10日 ,广东11个地级市实现“清零”,但仍需警惕境外输入风险。“清零”地级市名单及进展截至3月9日24时,广东已有10个地级市实现确诊病例“清零 ” ,包括清远、河源、汕尾 、潮州、揭阳、惠州 、茂名、湛江、肇庆 、阳江 。3月10日上午10时30分,珠海市最后2名确诊患者治愈出院,至此珠海也实现“清零”。
月26日下午 ,广州市卫健委发布通告,南沙区、荔湾区、白云区的四个区域调整为低风险地区,至此广州全市中风险地区清零。调整依据与背景广州市卫健委根据《新型冠状病毒肺炎防控方案(第九版)》要求 ,结合疫情形势和风险评估结果,对部分区域的风险等级进行动态调整 。
近期中国多地出现散发疫情,主要由奥密克戎和德尔塔变异株导致 ,“动态清零”仍是当前最佳防疫策略,公众需严格遵守防疫措施以降低传播风险。当前国内疫情形势根据国家卫健委公布的数据,3月13日0—24时,全国31个省(自治区 、直辖市)和新疆生产建设兵团报告新增确诊病例1337例。
“患者‘清零’不等于‘零风险’”意味着疫情防控取得阶段性成果 ,但风险依然存在,需持续警惕境外输入、潜在传播链及防控漏洞等问题。“清零 ”仅代表本地现有确诊病例动态归零,不等于风险完全消失德州在3月16日上午实现本地确诊病例“清零” ,标志着本地疫情传播链被有效阻断,防控工作取得阶段性胜利 。
发表评论